Скорочений опис
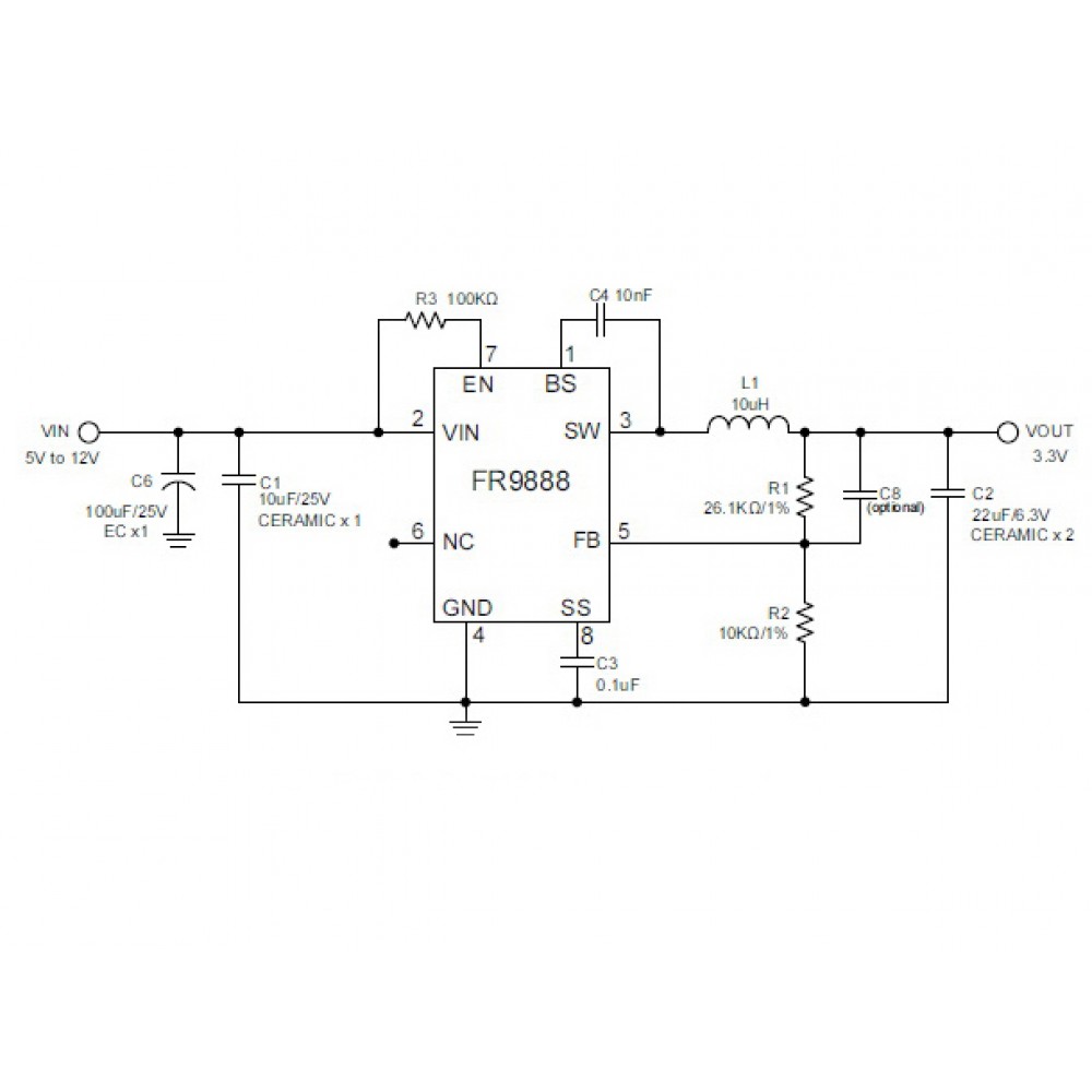
FR9888 – синхронний понижуючий DC/DC перетворювач, який підтримує вхідну напругу від 4.5V до 23V та забезпечує вихідний струм до 3A. Пристрій використовує схему керування струмом для забезпечення швидкого відгуку на зм... Читати далі...
Характеристики
FR9888 – синхронний понижуючий DC/DC перетворювач, який підтримує вхідну напругу від 4.5V до 23V та забезпечує вихідний струм до 3A. Пристрій використовує схему керування струмом для забезпечення швидкого відгуку на зміну навантаження та містить функції захисту, включаючи обмеження струму, захист від перенапруги та термічне відключення. Наявність регульованого часу м’якого запуску дозволяє запобігти надмірним пусковим струмам. FR9888 представлений у компактному корпусі SOP-8 із покращеними тепловими характеристиками.
Основні характеристики
- Діапазон вхідної напруги: 4.5V – 23V
- Максимальний вихідний струм: 3A
- Діапазон вихідної напруги: 0.925V – 14V
- ККД: до 93%
- Частота перемикання: 340 кГц
- Захисти: обмеження струму, захист від перегріву, захист від перенапруги
- Режим очікування: споживання струму лише 1μA
- Корпус: SOP-8 (Exposed Pad)
Специфікації
| Параметр | Значення |
|---|---|
| Вхідна напруга (VIN) | 4.5V – 23V |
| Вихідна напруга (VOUT) | 0.925V – 14V |
| Максимальний вихідний струм | 3A |
| Частота перемикання | 340 кГц |
| Опір MOSFET (High-Side) | 130 мОм |
| Опір MOSFET (Low-Side) | 100 мОм |
| Захист від перенапруги (FB) | 1.5V |
| Захист від перегріву | 160°C (з автоматичним відновленням) |
| Робочий діапазон температур | -40°C – +85°C |
| Розсіювання потужності (SOP-8) | 1.25 Вт |
| Розмір корпусу (SOP-8) | 5.00 × 4.00 мм |
Інструкція
- Підключення живлення: підключіть вхідну напругу (4.5V – 23V) до VIN.
- Конфігурація вихідної напруги: встановіть необхідну вихідну напругу за допомогою резистивного дільника на FB.
- Фільтрація: встановіть конденсатори низького ESR на вході та виході для мінімізації шуму.
- Запуск: для автоматичного увімкнення підключіть EN до VIN через 100KΩ.
- Захисти: пристрій автоматично вимикається при перевантаженні або перегріві.
перетворювач DC/DC, FR9888, step-down конвертер, синхронний понижуючий конвертер, регульований вихід, високий ККД, компактний корпус, захист від перегріву, 3A вихідний струм, стабілізація напруги
DC/DC конвертер, FR9888 купити, step-down перетворювач 3A, понижуючий стабілізатор напруги, імпульсний регулятор напруги, мікросхема живлення, ефективний стабілізатор напруги
Документація FR9888 pdf
| Електронні компоненти | |
| Корпус | SOP-8 |
| Потужність, Вт | |
| Напруга живлення, В max | до 23 вольт |
| Перетворювачі DC-DC | |
| Вхідна напруга, В | 4.5V to 23V |
| Вихідна напруга, В | 0.925V – 14V |
| Максимальний струм навантаження, А | 3.0 А |
| Тип | DC-DC перетворювач |
| Частота, Мгц | 340KHz |
| Аналоги | |

Маршрутизатори
Смарт приставки
Т2 приставки
Пульти керування ДУ





















