Скорочений опис
FR9889 – синхронний понижуючий DC/DC перетворювач, що підтримує вхідну напругу 4.5V – 23V та забезпечує вихідний струм до 3A. Завдяки інтегрованому низькоомному MOSFET та внутрішній компенсації пристрій забезпечує вис... Читати далі...
Характеристики
FR9889 – синхронний понижуючий DC/DC перетворювач, що підтримує вхідну напругу 4.5V – 23V та забезпечує вихідний струм до 3A. Завдяки інтегрованому низькоомному MOSFET та внутрішній компенсації пристрій забезпечує високий ККД до 95%. Він підтримує функцію Power Good для моніторингу стабільності вихідної напруги, а також має вбудований програмований Soft-Start. Захист від короткого замикання та перегріву робить цей модуль надійним рішенням для широкого спектра застосувань.
Основні характеристики
- Діапазон вхідної напруги: 4.5V – 23V
- Максимальний вихідний струм: 3A
- Діапазон вихідної напруги: 0.925V – 14V
- ККД: до 95%
- Частота перемикання: 340 кГц
- Функція PSM (висока ефективність при малих навантаженнях)
- Регульований Soft-Start або вбудований 600μs Soft-Start
- Вбудована компенсація для мінімізації зовнішніх компонентів
- Hiccup Short Circuit Protect – захист від короткого замикання
- Вихід Power Good для моніторингу стабільності напруги
- Корпус: SOP-8 (Exposed Pad)
Специфікації
| Параметр | Значення |
|---|---|
| Вхідна напруга (VIN) | 4.5V – 23V |
| Вихідна напруга (VOUT) | 0.925V – 14V |
| Максимальний вихідний струм | 3A |
| Частота перемикання | 340 кГц |
| Опір MOSFET (Rds(on)) | Низький |
| Захист від перенапруги | Так |
| Захист від перегріву | Так |
| Робочий діапазон температур | -40°C – +85°C |
| Корпус | SOP-8 (Exposed Pad) |
Інструкція
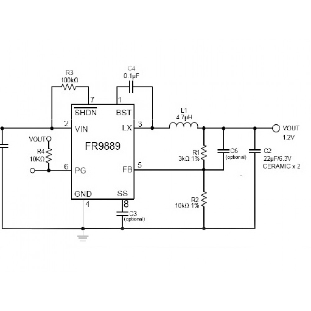
- Підключення живлення: підключіть вхідну напругу (4.5V – 23V) до VIN.
- Конфігурація вихідної напруги: встановіть необхідну вихідну напругу за допомогою резистивного дільника на FB.
- Підключення м’якого запуску (Soft-Start): використовуйте зовнішній конденсатор або внутрішній таймер 600µs.
- Використання Power Good: підключіть PG для моніторингу стабільності напруги.
- Захисти: пристрій автоматично вимикається при перевантаженні або короткому замиканні.
DC/DC перетворювач, FR9889, step-down конвертер, понижуючий стабілізатор, регульований вихід, високий ККД, Power Good, захист від короткого замикання, компактний корпус, 3A вихідний струм
DC/DC конвертер, FR9889 купити, step-down перетворювач 3A, ефективний стабілізатор напруги, імпульсний регулятор, мікросхема живлення, стабілізація напруги
Документація FR9889 pdf
| Електронні компоненти | |
| Корпус | SOP-8 |
| Потужність, Вт | |
| Напруга живлення, В max | до 23 вольт |
| Перетворювачі DC-DC | |
| Вхідна напруга, В | 4.5V to 23V |
| Вихідна напруга, В | 0.925V – 14V |
| Максимальний струм навантаження, А | 3.0 A |
| Тип | DC-DC перетворювач |
| Частота, Мгц | 340KHz |
| Аналоги | |

Маршрутизатори
Смарт приставки
Т2 приставки
Пульти керування ДУ




















