Скорочений опис
MP2359 - високоефективний імпульсний перетворювач step-down, здатний забезпечувати вихідний струм до 1.2А. Мікросхема підтримує широкий діапазон вхідної напруги (4.5В – 24В) та вихідну напругу від 0.81В до 15В, забезп... Читати далі...
Характеристики
MP2359 - високоефективний імпульсний перетворювач step-down, здатний забезпечувати вихідний струм до 1.2А. Мікросхема підтримує широкий діапазон вхідної напруги (4.5В – 24В) та вихідну напругу від 0.81В до 15В, забезпечуючи стабільну роботу навіть у складних умовах. Завдяки вбудованому силовому MOSFET, частоті перемикання 1.4 МГц і стабільній роботі з низькоомними керамічними конденсаторами, MP2359 досягає ефективності до 92%.
Основними функціями захисту є обмеження струму, тепловий захист і плавний запуск. Ця мікросхема є оптимальним вибором для живлення цифрових пристроїв, драйверів WLED і зарядних пристроїв для акумуляторів.
Основні характеристики
- Діапазон вхідної напруги: 4.5В – 24В.
- Вихідний струм: до 1.2А.
- Частота перемикання: 1.4 МГц.
- Вихідна напруга: від 0.81В до 15В.
- Ефективність: до 92%.
- Режим споживання енергії: 0.1 мкА у стані вимкнення.
- Захисти: тепловий захист, обмеження струму, захист від короткого замикання.
- Корпус: TSOT23-6, SOT23-6.
Специфікації
| Параметр | Значення |
|---|---|
| Робоча напруга | 4.5В – 24В |
| Вихідна напруга | 0.81В – 15В |
| Максимальний струм | 1.2А |
| Частота перемикання | 1.4 МГц |
| Ефективність | До 92% |
| Корпус | TSOT23-6, SOT23-6 |
Інструкція
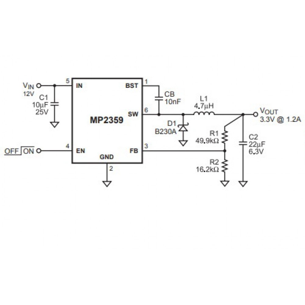
- Підключення живлення: Під’єднайте вхідні контакти VIN і GND до джерела живлення.
- Налаштування вихідної напруги: Використовуйте зовнішній резистивний дільник для встановлення бажаної напруги.
- Підключення навантаження: З’єднайте вихід SW з навантаженням.
- Запуск: Подайте напругу на EN контакт для увімкнення пристрою.
MP2359, step-down перетворювач, 1.2А вихідний струм, 1.4 МГц частота, високоефективна мікросхема, керамічні конденсатори, TSOT23-6 корпус, компактний стабілізатор напруги, WLED драйвер, зарядні пристрої.
MP2359, стабілізатор напруги, 1.2А конвертер, step-down регулятор, TSOT23-6 мікросхема, високоефективний стабілізатор.
Кодове маркування:
lF8DD, lF8EB, lF88C, lF8DK,IF8RG
Документація MP2359 pdf
| Перетворювачі DC-DC | |
| Вхідна напруга, В | 4.5V to 24V |
| Вихідна напруга, В | 0.81V to 15V |
| Максимальний струм навантаження, А | 1.2 А |
| Тип | DC-DC перетворювач |
| Частота, Мгц | 1.4 MHz |
| Корпус | SOT23-6 |
| Аналоги | lF8DD, lF8EB, lF88C, lF8DK |

Маршрутизатори
Смарт приставки
Т2 приставки
Пульти керування ДУ
















