Скорочений опис
Регульований стабілізатор напруги Мікросхема MP1484EN (SOP-8) Документація MP1584EN pdf Аналог : MP1484EN ( різниця у частоті перемикання) MP1484EN - Частота перемикання: 340kHz MP1584EN - Частота перемикання: 1... Читати далі...
Характеристики
Регульований стабілізатор напруги
Мікросхема MP1484EN (SOP-8)
Документація MP1584EN pdf
Аналог : MP1484EN ( різниця у частоті перемикання)
MP1484EN - Частота перемикання: 340kHz
MP1584EN - Частота перемикання: 1.5MHz
Опис продукту
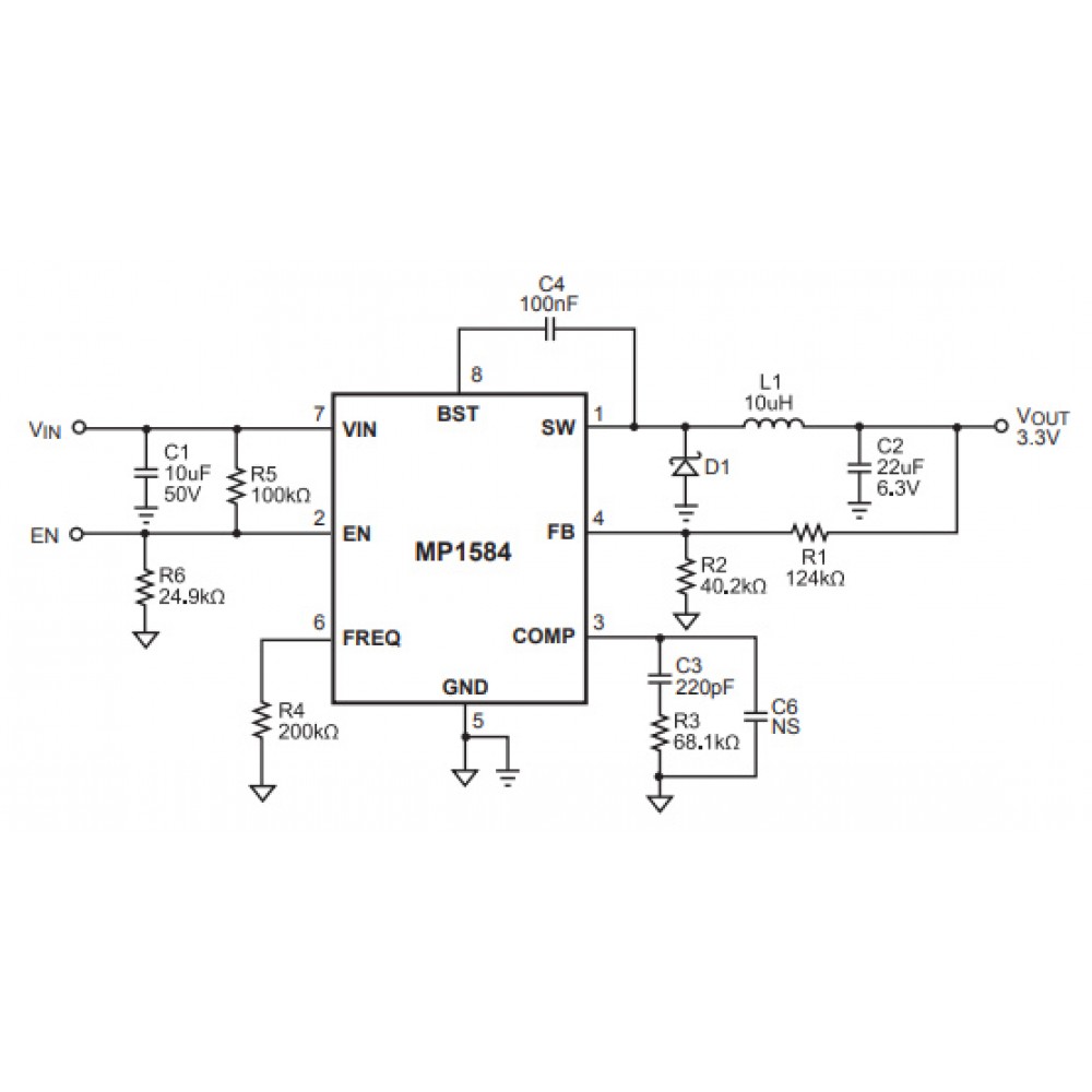
MP1584EN - це високоефективний понижуючий DC-DC перетворювач, розроблений для забезпечення стабільного живлення різноманітних електронних пристроїв. Він здатний працювати при широкому діапазоні вхідної напруги та забезпечувати стабільний вихідний струм. MP1584EN відомий своєю компактністю, високим ККД та надійністю.
Технічні дані
- Вхідна напруга: 4.5V - 28V
- Вихідна напруга: 0.8V - 20V (регульована)
- Вихідний струм: до 3A
- ККД: до 96%
- Частота перемикання: 1.5MHz
- Температурний діапазон: -40°C до +125°C
- Корпус: ESOP8
Призначення
MP1584EN широко використовується в різноманітних електронних проектах та пристроях, таких як:
- Живлення мікроконтролерів та мікропроцесорів: Забезпечує стабільну напругу живлення для різних обчислювальних пристроїв.
- Портативні пристрої: Використовується в повербанках, портативних зарядних пристроях, та інших мобільних гаджетах.
- Промислові застосування: Використовується в системах автоматизації, датчиках та інших промислових електронних пристроях.
- Модулі живлення: Використовується у різних модулях живлення для забезпечення стабільної напруги.
- Понижуючий перетворювач MP1584EN
- DC-DC перетворювач MP1584EN
- Регульований перетворювач напруги MP1584EN
- MP1584EN технічні характеристики
- MP1584EN застосування
| Перетворювачі DC-DC | |
| Вхідна напруга, В | 4.5V - 28V |
| Вихідна напруга, В | 0.8V - 20V |
| Максимальний струм навантаження, А | 3.0 А |
| Тип | DC-DC перетворювач |
| Частота, Мгц | 1.5MHz |
| Корпус | SOP-8 |
| Аналоги | MP1484 |

Маршрутизатори
Смарт приставки
Т2 приставки
Пульти керування ДУ


















