Скорочений опис
Опис Мікросхема INN9259 - синхронний понижувальний перетворювач постійного струму, призначений для додатків, які потребують низького рівня шуму та електромагнітних перешкод (EMI). Завдяки власній технології безшумн... Читати далі...
Характеристики
Опис
Мікросхема INN9259 - синхронний понижувальний перетворювач постійного струму, призначений для додатків, які потребують низького рівня шуму та електромагнітних перешкод (EMI). Завдяки власній технології безшумного перемикання та інтегрованим потужним MOSFET, INN9259 забезпечує високу ефективність (до 90%) і низький рівень пульсацій. Підтримує вхідну напругу 5–23 В і забезпечує вихідну напругу в діапазоні 0,81–14 В. Ідеально підходить для живлення сенсорів, портативних пристроїв та джерел живлення LED.
Основні характеристики
- Вхідна напруга: 5–23 В.
- Вихідна напруга: 0,81–14 В.
- Максимальний вихідний струм: 1 А.
- Частота комутації: 1,4 МГц.
- ККД: До 90% (при 12 В вхідної та 5 В вихідної напруги).
- Захист:
- Захист від перенапруги.
- Захист від короткого замикання.
- Тепловий захист.
- Захист від низької напруги (UVLO).
- Корпус: SOT23-6.
- Технологія зниження шуму: Власна технологія безшумного перемикання сигналу.
Специфікації
| Характеристика | Параметр |
|---|---|
| Вхідна напруга | 5–23 В |
| Вихідна напруга | 0,81–14 В |
| Максимальний струм | 1 А |
| Частота комутації | 1,4 МГц |
| Робоча температура | -40°C до +85°C |
| Тип корпусу | SOT23-6 |
Інструкція
- Підключення живлення: Забезпечте стабільну вхідну напругу 5–23 В.
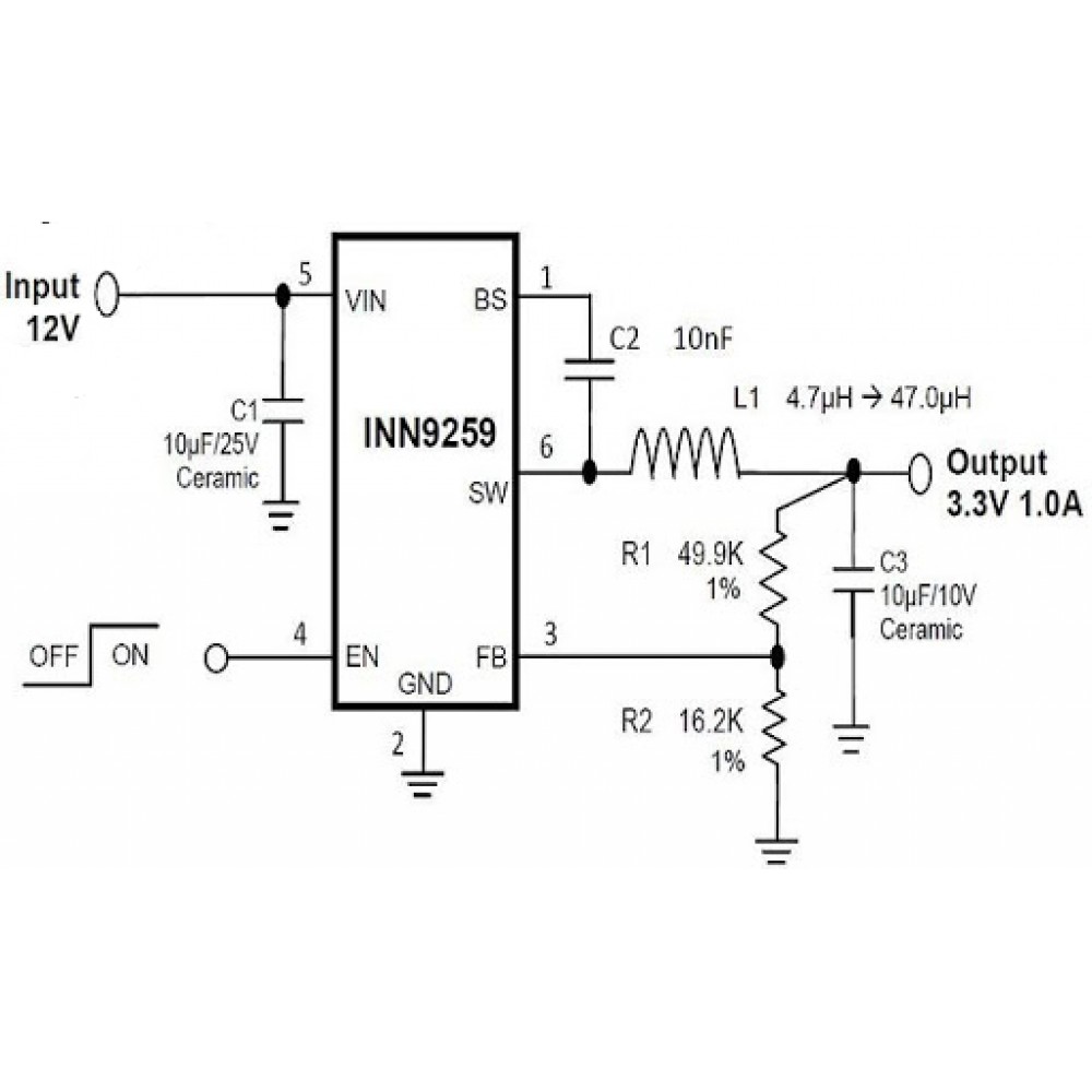
- Налаштування вихідної напруги: Використовуйте резистивний дільник (R1, R2) для налаштування вихідної напруги за формулою VOUT = 0.81 × (1 + R1/R2).
- Підбір індуктора: Використовуйте індуктивність у діапазоні 4,7–47 мкГн залежно від струму навантаження.
- Вибір конденсаторів: Для виходу використовуйте керамічні конденсатори з низьким ESR (10 мкФ/6,3 В).
- Захист від шуму: Для зниження EMI рекомендується підключити конденсатор 100 пФ між SW і GND.
синхронний понижувальний перетворювач INN9259, DC-DC перетворювач INN9259, низький EMI конвертер, INN9259 для сенсорів, джерело живлення INN9259, компактний SOT23-6 перетворювач, 1 А вихідний струм, перетворювач 5–23 В.
DC-DC перетворювач INN9259, низький рівень EMI, синхронний конвертер INN9259, джерело живлення для сенсорів, 1 А перетворювач напруги, SOT23-6 мікросхема INN9259, 5–23 В вхідна напруга.
Документація INN9259 pdf
X9C
| Електронні компоненти | |
| Корпус | SOT23-6 |
| Перетворювачі DC-DC | |
| Вхідна напруга, В | 5.0 - 23В |
| Вихідна напруга, В | 0.81 - 14В |
| Максимальний струм навантаження, А | 0.8 А |

Маршрутизатори
Смарт приставки
Т2 приставки
Пульти керування ДУ















