Скорочений опис
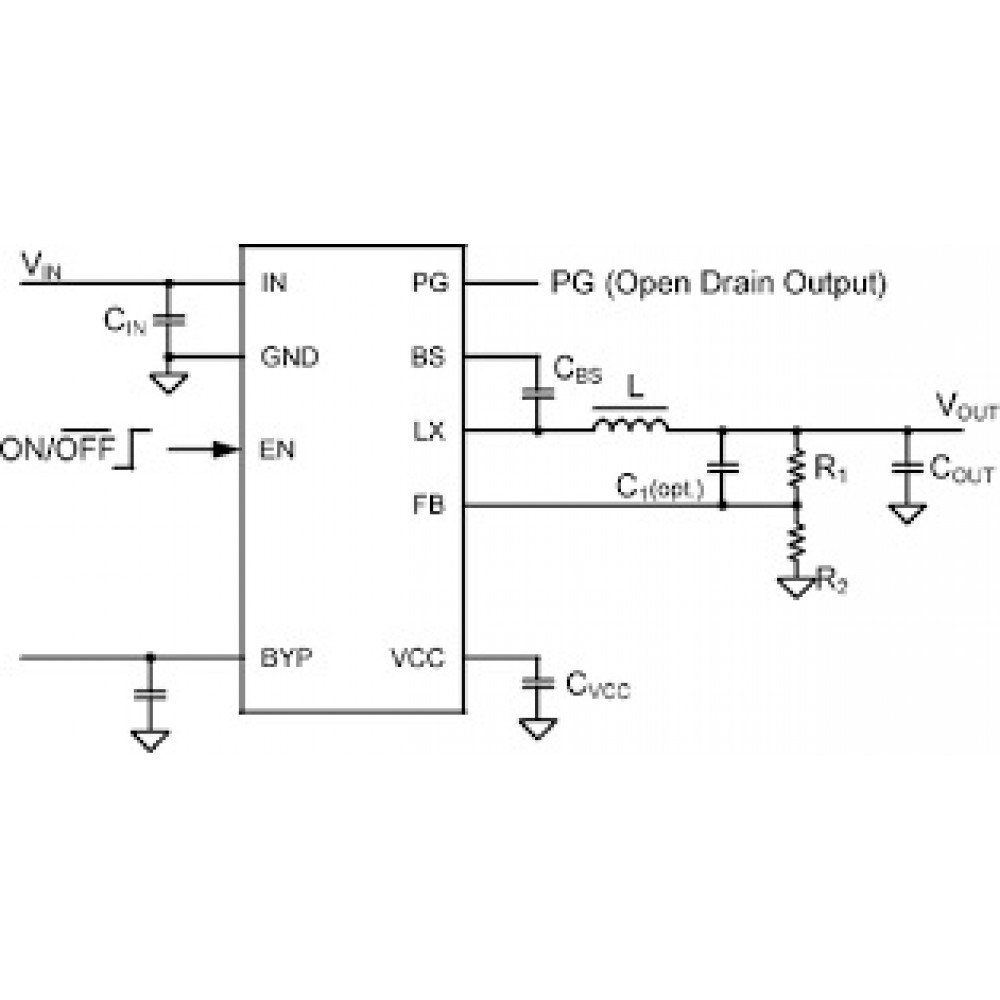
SY8286A - це високоефективний синхронний step-down DC-DC регулятор, який забезпечує вихідний струм до 6А. Вбудовані основний і синхронний перемикачі з низьким RDS(ON) мінімізують втрати на провідність. Пристрій працю... Читати далі...
Характеристики
SY8286A - це високоефективний синхронний step-down DC-DC регулятор, який забезпечує вихідний струм до 6А. Вбудовані основний і синхронний перемикачі з низьким RDS(ON) мінімізують втрати на провідність. Пристрій працює в широкому діапазоні вхідних напруг від 4В до 23В і забезпечує швидкі переходи для високих знижень напруги та високу ефективність при малому навантаженні.
Технічна інформація:
- Тип пристрою: Синхронний Step-Down регулятор
- Модель: SY8286A
- Вхідна напруга: від 4В до 23В
- Вихідна напруга: налаштовується, 0.6В ±1%
- Максимальний вихідний струм: 6А
- Частота перемикання: 600 кГц
- Ефективність: Висока, залежно від навантаження
- Форм-фактор: QFN3x3-20
- Робоча температура: від -40°C до +125°C
Призначення:
Перетворювач SY8286A призначений для стабілізації та зниження вхідної напруги в різних електронних пристроях. Він використовується в LCD-телевізорах, ноутбуках, мережевих пристроях, та високопотужних точках доступу.
- Синхронний Step-Down регулятор
- SY8286A
- DC-DC перетворювач
- Високоефективний регулятор
- 6A регулятор
- Перетворювач 23V до 5V
- Вихідний струм 6А
- Стабілізація напруги
- Захист від перевантаження
- Захист від короткого замикання
- Захист від перегріву
- LCD-TV регулятор
- Ноутбук перетворювач
- Мережевий пристрій регулятор
- Високопотужний точка доступу
- Низький RDS(ON)
- Швидкий перехідний відгук
- Компактний QFN3x3
- Розширений діапазон вхідної напруги
- Висока ефективність при малому навантаженні
високоефективний step-down регулятор, синхронний DC-DC перетворювач, SY8286A регулятор, 6А вихідний струм, регулятор напруги 23V до 5V, компактний QFN3x3 регулятор
Аналоги: SY8286ARAC, AWR6RA, AWR6SA, AWRABD
Документація SY8286A pdf
| Перетворювачі DC-DC | |
| Вхідна напруга, В | Вхідна напруга: від 4В до 23В |
| Вихідна напруга, В | Вихідна напруга: налаштовується, 0.6В ±1% |
| Максимальний струм навантаження, А | 6.0 А |
| Тип | синхронний step-down DC-DC регулятор |
| Частота, Мгц | 600kHz |
| Корпус | QFN-20 |
| Аналоги | SY8286ARAC AWR6RA AWR6SA AWRABD |

Маршрутизатори
Смарт приставки
Т2 приставки
Пульти керування ДУ


















