Скорочений опис
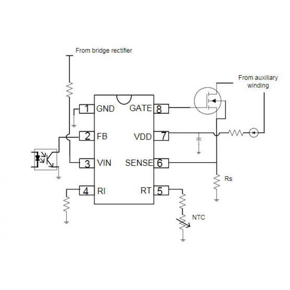
Мікросхема CR6842S (SOP-8) Опис CR6842S – це PWM контролер з функцією частотного джиттера, розроблений для зменшення енергоспоживання та поліпшення електромагнітної сумісності (EMI). Забезпечує високу ефективніс... Читати далі...
Характеристики
Мікросхема CR6842S (SOP-8)
Опис
CR6842S – це PWM контролер з функцією частотного джиттера, розроблений для зменшення енергоспоживання та поліпшення електромагнітної сумісності (EMI). Забезпечує високу ефективність та стабільну роботу в адаптерах живлення та зарядних пристроях.
Технічна інформація
- Тип: PWM контролер
- Номінальна частота: 65 кГц
- Вхідна напруга: 85-265 В змінного струму
- Вихідна потужність: до 75 Вт
- Дуже низький пусковий струм: близько 7,5 мкА
- Низький робочий струм: близько 3,0 мА
- Захист від зниженої напруги (UVLO)
- Захист від перенапруги (OVP)
- Програмована захист від перегріву (OTP)
- Захист від короткого замикання (SCP)
- Корпус: SOP-8
Призначення
CR6842S призначений для використання в адаптерах живлення, зарядних пристроях, блоках живлення для побутової електроніки та інших пристроях, що потребують ефективного керування потужністю та високої надійності.
CR6842S, PWM контролер, частотний джиттер, адаптер живлення, зарядний пристрій, блок живлення, високий ККД, низький пусковий струм, захист від перенапруги, захист від короткого замикання, захист від перегріву, стабільне керування потужністю, 65 кГц перемикання, SOP-8 корпус, побутова електроніка, енергоефективний контролер, контролер для адаптерів, контролер для зарядних пристроїв, керування живленням, зниження EMI
CR6842S PWM контролер, контролер для адаптерів живлення, енергоефективний PWM контролер, стабільне керування потужністю, захист від перенапруги, блок живлення CR6842S
Документція cr6842s pdf
| Антени ефірні | |
| Напруга живлення, В | 16.0 - 40.0 Вольт |
| Електронні компоненти | |
| Потужність, Вт | до 75 Вт |
| Перетворювачі DC-DC | |
| Вхідна напруга, В | 260AVC |
| Вихідна напруга, В | 0.9В - 20.0 Вольт |
| Максимальний струм навантаження, А | |
| Тип | PWM - контролер |
| Частота, Мгц | 65kHz |
| Корпус | SOP-8 |
| Аналоги | |

Маршрутизатори
Смарт приставки
Т2 приставки
Пульти керування ДУ









